
近日,上海市生態環境局發布了關于印發《上海市低碳示范創建工作方案》的函,目標“十四五”期間在全市范圍內創建完成一批高質量的低碳發展實踐區(含近零碳排放實踐區)和低碳社區(含近零碳排放社區),充分發揮引領示范作用,營造全社會綠色低碳生活新時尚。
綠色轉型發展是上海市實現碳達峰和碳中和目標的重要舉措。近年來,本市積極探索綠色低碳發展模式,先后開展了兩批低碳發展實踐區和低碳社區創建工作,取得了積極的成效。為持續推動本市低碳城市建設,加快推進低碳技術應用和機制創新,不斷持續深化低碳示范創建,在已有工作基礎上創新開展近零碳排放示范創建,特制定本方案。
“十四五”期間在全市范圍內創建完成一批高質量的低碳發展實踐區(含近零碳排放實踐區)和低碳社區(含近零碳排放社區),充分發揮引領示范作用,營造全社會綠色低碳生活新時尚。
(一)低碳發展實踐區(近零碳排放實踐區)
1. 申報主體
由各區政府和相關市級園區管委會(開發公司)作為申報主體,提出創建申請。商務區、郊區新城、城鎮、園區等各類區域均可申報,鼓勵條件較好的區域申報近零碳排放實踐區創建。
2. 申報條件
(1)原則上區域面積1平方公里以上,特殊情況由專家評審認定。
(2)有明確的領導機構和相關工作機構,具體負責組織和推進低碳示范區域的建設、運行和管理。
(3)有明確的區域邊界和低碳發展目標,創建期滿后區域的碳排放強度應低于全市同類區域的平均水平或較創建基期下降20%以上,碳源碳匯比明顯下降,可再生能源利用占比顯著提升;對于申報近零碳排放實踐區的,碳排放強度應達到全市同類區域的先進水平或低于創建基期的50%以上,碳源碳匯比達到2以下,可再生能源利用占比達到20%以上;創建區域均應在若干領域達到國際國內同類先進水平,在新技術應用、機制創新方面形成具有借鑒意義的經驗。
(4)已建立科學合理的能耗和溫室氣體排放統計、監測和核算體系。
(5)具有較高的經濟社會發展水平,具備建設低碳示范區域的基礎條件。
3. 申報材料
(1)關于申報本市低碳示范創建的函。
(2)低碳示范創建方案,內容包括區域基本情況、低碳發展的基本思路和基礎條件(包括能耗和碳排放的現狀數據、已開展的工作和采取的措施等)、預期節能降碳目標、建設內容及進度安排、預期成效等,具體參照指南(附件1)進行編制。
(3)低碳示范創建工作自評材料,可結合創建方案,參照低碳實踐區創建評價指標體系(附件2)進行自評。
4. 創建周期
低碳發展實踐區和近零碳排放實踐區的創建周期為5年。
(二)低碳社區(近零碳排放社區)
1. 申報主體
由街道辦事處或鎮政府作為申報主體,擇優選擇轄區內的一個或多個居住社區(含鎮管社區),或由區生態環境局直接提出創建申請。
2. 申報條件
(1)社區內的住戶須達到2000戶(含)以上(中心城區)或1500戶(含)以上(郊區)。
(2)有明確的領導機構和相關工作機構,具體負責組織和推進低碳社區的建設、運行和管理。
(3)有明確的創建范圍和低碳發展目標,創建期滿后社區的人均碳排放強度低于全市平均水平或創建基期的10%以上(新建社區須較基準情景下降20%以上);對于申報近零碳排放社區的,社區的人均碳排放強度應達到全市先進水平或低于創建基期的40%以上;創建社區均應形成具有特色的低碳社區發展模式,在新技術應用、機制創新方面形成具有借鑒意義的經驗。
(4)要建立社區碳排放統計、監測和核算體系。
(5)社區在節能減排、低碳等方面已取得較好成績,具有較好工作基礎。
3. 申報材料
(1)街道辦事處或鎮政府關于申報本市低碳社區創建的函,區生態環境局關于本市低碳社區創建的函或推薦意見。
(2)低碳社區的創建方案,內容包括社區基本情況、低碳發展的基本思路、基礎條件(包括能耗和碳排放的現狀數據、已開展的工作和采取的措施等)、預期節能降碳目標、建設內容及進度安排、預期成效等,具體參照指南(附件3)進行編制。低碳創建的建設內容應對照但不限于國家發展改革委發布的《低碳社區試點建設指南》(發改辦氣候〔2015〕362號)中的相關內容。
(3)低碳示范創建工作自評材料,可結合創建方案,參照創建評價指標體系(附件4)進行自評。
4. 創建周期
低碳社區和近零碳排放社區的創建周期為3年。
(三)創建數量要求
鼓勵各區、各單位積極參與低碳示范的創建。到2025年,各區至少完成1個低碳發展實踐區(含近零碳排放實踐區)的中期評價和2個低碳社區(含近零碳排放社區)的創建。
(一)項目申報(每年7月-9月)
鼓勵各區積極推薦示范創建名單。低碳發展實踐區的申報材料由區政府或市級管委會(開發公司)直接報市生態環境局。低碳社區的申報材料由街鎮先行報各區生態環境局,經匯總、確定名單后,將推薦名單和相關申報材料報市生態環境局。
紙質申報材料一式三份,電子版刻錄光盤一份提交聯系人。
(二)項目遴選(每年10月-11月)
市生態環境局委托相關技術支撐單位對申報材料進行審核,組織專家對實施方案進行評估。
(三)名單公布(每年12月)
擇優選取低碳示范創建項目并公布名單。
(四)項目中期評價和驗收
低碳發展實踐區和近零碳排放實踐區創建啟動2-3年后,由市生態環境局組織開展中期評價。
各類低碳示范項目創建期滿后,由市生態環境局組織開展評估驗收。
項目可申請提前申請驗收。
(五)成果評定
市生態環境局根據評估驗收情況,授予各類低碳示范區相應的稱號。低碳發展實踐區按照評分分別授予上海市近零碳排放示范區、低碳發展優秀示范區和低碳發展示范區稱號;低碳社區按照評分分別授予近零碳排放社區、低碳示范社區和低碳社區稱號。
(六)跟蹤評估
創建單位應持續示范運營,市生態環境局定期組織開展跟蹤評估。未獲得相關稱號的創建單位,可繼續參與創建工作,在2年后仍未通過驗收的,取消創建資格。
(一)組織保障
市生態環境局負責統籌協調本市低碳示范創建工作,委托相關技術支撐單位承擔創建申報的受理、審核、組織中期評價和驗收、跟蹤評估和日常管理工作。
各類低碳示范創建的申報主體作為責任主體,負責組織實施具體創建工作。
各區生態環境局負責區域內低碳示范創建工作的動員和組織協調工作,負責低碳社區創建項目的擇優推薦與指導工作。
(二)經費保障
各區可結合實際,安排屬地政府財政預算支持相關工作。
1、上海市低碳發展實踐區(近零碳排放實踐區)創建實施方案編制指南各類低碳示范創建的申報主體作為責任主體,負責組織實施具體創建工作。
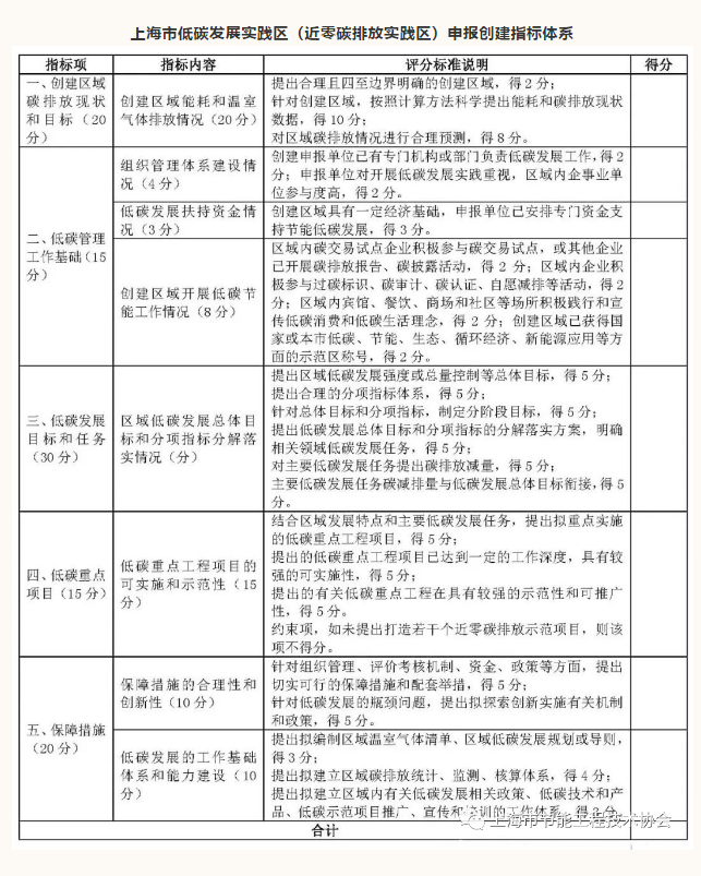
2、上海市低碳發展實踐區(近零碳排放實踐區)申報創建指標體系
3、上海市低碳社區(近零碳排放社區)創建實施方案編制指南
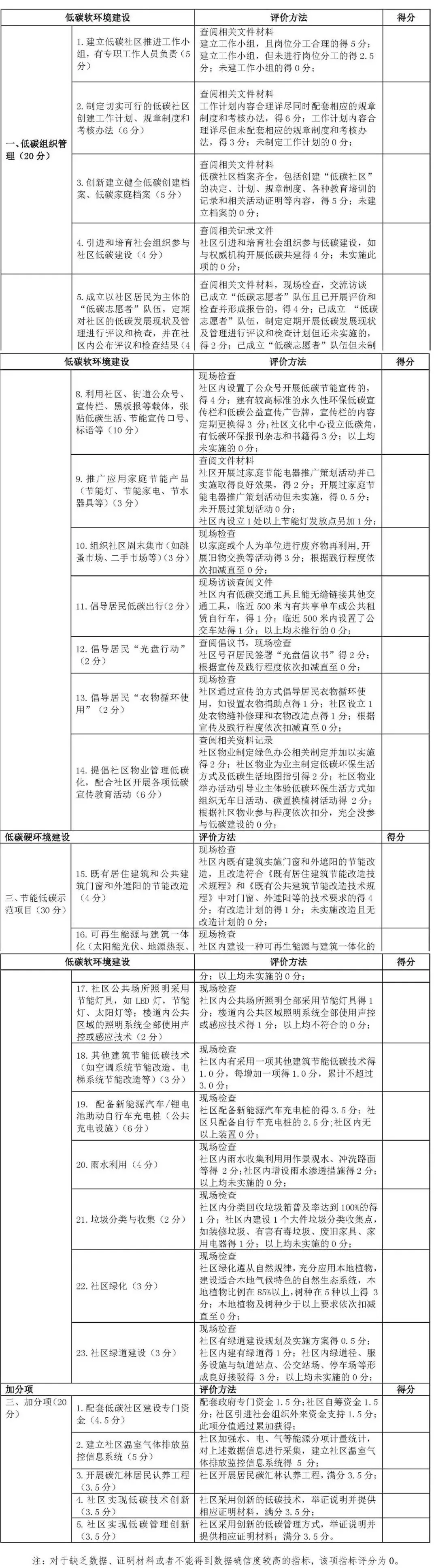
4、上海市低碳社區(近零碳排放社區)申報創建指標體系
5、各類低碳示范創建的碳排放核算方法建議





(二) 碳排放和碳匯核算方法
1、核算方法

其中,電力活動水平數據可扣減區域內的可再生能源上網電量。
2、能源使用碳排放系數和碳匯固碳系數
各能源品種的排放系數如下,電力排放系數取近三年華東電網區域排放系數,天然氣、汽油、柴油的排放系數來源于《上海市溫室氣體排放核算和報告指南》),如表2所示。

考慮植物對二氧化碳具有的固碳作用的計算,單位面積碳匯取上海市單位林地面積平均CO2固定量14.5tCO2/公頃。
3、活動水平數據獲取及計算
(1)建筑領域(按賬單/臺賬數據、平臺數據、估算數據順序獲取)
1)實踐區建設主體負責開發運營的建筑:
獲取建筑分業態的建筑面積、年用電量、用氣量等賬單/臺賬數據。
2)其他公共建筑:
a.優先獲取建筑的業態及建筑面積、年用電量、用氣量等賬單/臺賬數據。
b. 對于無法獲取賬單數據的建筑,如接入區建筑能耗在線 監測平臺,獲取平臺用電量數據;如未接入區建筑能耗在線監測平臺,采用區域內類似業態的建筑平均能耗(賬單/臺賬數據為 主、平臺數據為輔)、建筑分業態的建筑面積估算用電量。
另外,如實踐區內建設了區域能源中心項目,能源中心所產 的能源全部供給區域內使用,建議將建筑、產業和能源中心作為整體進行碳排放核算,即由能源中心項目主體提供能源購入量數 據,所產能源的使用主體提供外購能源(扣除能源中心供能部分) 數據,統計外購能源使用產生的碳排放。
(2)交通領域小汽車
獲取實踐區內各建筑停車庫和區域內停車場的年停車車次合計數,根據2019 年全市小客車出行平均公里數7.6公里,測算小汽車行駛的公里數,百公里汽油消耗量取全市平均值12.5升汽油/百公里。為提升實踐區內充電樁的普及率,區域內小汽車汽油使用的活動水平數據考慮結合充電樁的安裝比例進行折算,計算方式如下:
實踐區內小汽車的汽油活動水平數據=區域內年停車車次數總和×7.6公里(全市小客車出行平均公里數)×12.5 升/百公里(單位百公里汽油消耗量)×(100%—充電樁安裝比例%)
(3)市政路燈
獲取實踐區市政路燈的用電量數據,或通過各類燈具的功率、數量和照明時間推算用電量。
(4)碳匯
獲取實踐區內林綠地的綠化遙感解譯數據,或相關項目建設資料中的綠化面積數據。
二、低碳社區(近零碳排放示范社區)
(一)碳排放統計、核算范圍
1、碳排放核算的領域
考慮到能耗或碳排放數據的可計量和可獲得性,碳排放核算邊界建議如下:
(1)建筑:社區內部公共建筑和居住建筑用電、用氣產生的碳排放;
(2)交通:社區內部居民私家車用氣、用電產生的碳排放;
(3)廢棄物處理:生活垃圾處理等產生的碳排放;
(4)碳匯:社區內植物碳匯的減碳量;
(5)碳普惠:社區居民低碳行動產生的碳減排量;
(6)CCER:社區購買的自愿減排量。
2、碳排放核算的要素
實施社區層面的碳排放核算,區域碳排放監測、計量和核算體系需要包含以下幾方面的邊界內容:
? 核算主體:管理主體(業主、開發商或物業公司配合執行)
? 核算物理邊界:社區居民委員會、開發商或物業公司所管轄的范圍
? 核算周期:年度統計
? 核算碳排放的種類:CO2
? 核算運行邊界:社區固定源、移動源產生的直接排放和外購電力、熱力的間接排放及碳匯減量等
? 數據獲取來源:能源賬單或臺賬、其他
3、數據要求及來源
建筑:建筑業主、物業(能源賬單、臺賬或平臺數據)
交通:建筑業主、物業(停車車次數,電動汽車充電樁)
生活垃圾處理:社區居民委員會(每天干、濕垃圾量)
綠化碳匯:社區居民委員會(綠化面積)
(二)碳排放和碳匯核算方法
1、核算方法

其中,電力活動水平數據可扣減社區內的可再生能源上網電量。
2、能源使用碳排放系數和碳匯固碳系數
各能源品種的排放系數如下,電力排放系數取2012年華東電網區域排放系數,天然氣的排放系數來源于《上海市溫室氣體排放核算和報告指南》),如表3所示。
生活垃圾處理排放系數取上海市平均CO2排放水平0.549tCO2/噸。
考慮植物對二氧化碳具有的固碳作用的計算,單位面積碳匯取上海市單位林地面積平均CO2固定量14.5tCO2/公頃。

3、活動水平數據獲取及計算
(1)建筑領域(按賬單/臺賬數據、平臺數據、估算數據順序獲取)
獲取內部建筑的建筑面積、年用電量、用氣量等賬單/臺賬數據。
(2)交通領域
獲取社區私家車停車車次數,根據2019年全市小客車出行平均公里數7.6 公里,測算小汽車行駛的公里數,百公里汽油消耗量取全市平均值12.5升汽油/百公里。為提升社區內充電樁的普及率,社區內小汽車汽油使用的活動水平數據考慮結合充電樁的安裝比例進行折算,計算方式如下:
社區內小汽車的汽油活動水平數據=社區內年停車車次數總和×7.6公里(全市小客車出行平均公里數)×12.5升/百公里(單 位百公里汽油消耗量)×(100%—充電樁安裝比例%)
(3)碳匯
獲取社區內林綠地面積數據,或相關項目建設資料中的綠化面積數據。
(4)生活垃圾處理
通過社區內每天干、濕垃圾的桶數推算生活垃圾處理量。