導 讀
我國是全球最大的碳排放國,科學研究表明,過量的碳排放會導致球氣候變暖、溫室效應等環境問題。我國碳排放量從建國初7858萬噸到2020年已達到102.51億噸。為了減少碳排放量,從“十一五”期間就開始節能減排,并逐漸取得成效,2020年9月份的第七十五屆聯合國大會一般性辯論上,我國首次提出要在2030年實現碳達峰,2060年實現碳中和的目標與承諾并在隨后再多次重大工作會議和對外問答過程中提到碳中和與碳達峰目標。對此全國各省市也陸續提出了發展目標,本文將對國家層面、地方層面碳達峰、碳中和策的重點內容及發展目標進行深度解讀。

一、碳中和、碳達峰國家政策規劃
碳中和是指通過植樹造林、節能減排等形式、抵消自身產生的二氧化碳或溫室氣體排放量,實現正負抵消,達到相對“零排放”;碳達峰是指在某一時刻,二氧化碳的排放量達到歷史最高值,隨后逐步回落。本質上碳中和和碳達峰都是為減少碳排放量所設定的目標。
早在2005年我國的“十一五”規劃綱要中就提出要節能減排,而我國首次明確提出碳達峰和碳中和的目標是在2020年9月份的第七十五屆聯合國大會一般性辯論上。我國國家主席習近平同志向全世界表示我國將采取更加有力的政策和措施,并且承諾力爭于2030年前達到峰值,2030年單位國內生產總值二氧化碳排放將比2005年下降60%~65%,2060年前實現碳中和的宏遠目標。
隨后自至2021年3月28日以來,習近平總書記共7次在重大國際場合就“中國力爭于2030年前二氧化碳排放達到峰值、2060年前實現碳中和”發表了系列重要講話。


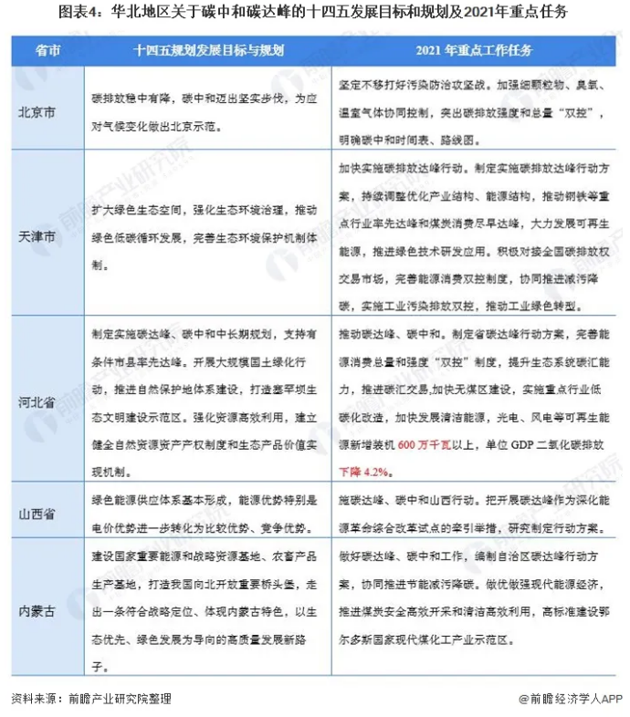
二、華北地區
華北地區歷來是我國主要煤炭生產地區,2020年全年我國煤炭產量累計為38.44億噸,其中山西和內蒙古為煤炭產量最多的兩個省份,分別占全國的27.66%和26.04%,合計占比超過50%。

隨著碳中和和碳達峰任務目標的提出,煤炭又是碳排放的主要能源來源,因此華北地區成為我國傳統能源產能結構調整的頭號陣地。華北地區在碳中和碳達峰背景下十四發展的主要目標和規劃和2021年重點任務是為實現碳達峰和碳中和加快傳統能源能源結構的的改革,推進煤炭安全高效開采和清潔高效利用。

三、華東地區
華東地區包括包括上海、江蘇、浙江、安徽、江西、福建、山東,華東地區自然環境條件優越,物產資源豐富,商品生產發達,工業門類齊全,是中國綜合技術水平最高的經濟區。輕工、機械、電子工業在全國占主導地位。鐵路、水運、公路、航運四通八達,是中國經濟文化最發達地區。
但經濟發達的背后意味著高占比的能源消耗,根據2020年國家能源統計年鑒所披露的相關信息,我國2019年華東地區總能源消費占比達29.69%,是我國七大地區中能源消費量最多的地區。

為了迎合國家在2030年實現碳達峰,2060年實現碳中和的目標,在華東地區各省份的十四五規劃目標中主要是加快新能源對傳統石化能源的結構替代,提高非化石能源比重,以山東為例,其十四五目標是打造山東半島“氫動走廊”,加快氫能源的發展。
安徽、浙江等省份更是在十四五規劃和2021年重點工作任務中對非石化能源替代以及裝機量提出了明確的量化目標,堅決落實碳達峰、碳中和要求,實施碳達峰行動。


四、東北地區
東北地區是我國傳統工業發展地區,東北地區主要有沈大工業帶、長吉工業帶、哈大齊工業帶三個工業帶。形成了遼中南城市群、哈長城市群兩大城市群。主要工業城市有沈陽市、大連市等。盡管受上世紀九十年代末,產能過剩、冗員過多、產業結構調整等因素的影響,東北工業有所衰落,但目前東北地區仍然是我國中國中工業大省,其坐擁鞍鋼、沈陽第一機床廠和大慶油田等工業能源大廠,因此東北的能源消耗和碳排放問題也較為嚴重。
結合區域發展特性,東北地區各省十四五規劃目標和2021年重點工作任務中主要以發展能源替代和建設綠色工業園區為主。

五、華中地區
華中地區包括河南、湖北、湖南三省,華中國土總面積約56萬平方公里,約占全國國土總面積的5.9%。華中地區位于中國中部、黃河中下游和長江中游地區,涵蓋海河、黃河、淮河、長江四大水系,資源豐富,水陸交通便利。由于華中地區地理位置優越,資源豐富,是我國重要的建材生產區域,因此工廠分布也較為廣泛,碳排放壓力也較大。
根據中國碳排放交易網公布的數據來看從2013年各地試點以來,湖北省的碳排放權交易總額為七個地區之中最高為16.88億元。

為了落實碳達峰和碳中和,華中地區各省在政策行動上積極落實國家碳排放達峰行動方案,調整優化產業結構和能源結構。

六、華南地區
華南地區,位于中國南部。包括廣東省、廣西壯族自治區、海南省、香港特別行政區以及澳門特別行政區。華南地區是我國制造業發展區域,擁有眾多制造加工廠商以及電子設備廠商。并且廣東省是我國七個碳排放交易試點地區中碳排放權交易總額僅次于湖北的省份。因此有較大的節能減排需求。
另一方面,華南地區緊鄰我國南海,海上資源豐富,發展風能、海洋能和太陽能的自然條件優越。因此在我國華南地區十四五發展目標和2021年重點工作任務中關于節能減排的方向主要是利用沿海資源大力推進發展清潔能源,推動傳統產業生態化綠色化改造等 。

七、西南地區
西南地區包括重慶市、四川省、貴州省、云南省、西藏自治區共五個省市區。西南地區位處于長江中上游,覆蓋云貴高原和青藏高原南部,在發展水力發電和光伏發電以及風力發電有較好的自然條件。在西南地區各省政府在十四五規劃目標和2021年重點工作任務也主要圍繞著水力發電和風電等新能源發電項目為主。其中云南和西藏等省份更是在2021年工作任務中直接提出了相關項目建設要求和目標。

八、西北地區
西北地區是中國西北內陸的一個區域,包括新疆維吾爾自治區、寧夏回族自治區和甘肅省的西北部。西北地區深居中國西北部內陸,具有面積廣大、干旱缺水、荒漠廣布、風沙較多、生態脆弱、人口稀少、資源豐富、開發難度較大、國際邊境線漫長、平均海拔較高等特點。
由于我國西北地區的地理特點,其白天日照充足,常年降雨較少,風沙較多且地勢較廣,不利于電網的鋪設反而非常利于開發光伏和風電項目,因此歷來是我國清潔能源建設的示范地區。
相比于其他區域,我國西北地區十四五規劃目標和2021年重點工作任務在大力推進托大新能源的同時,還積極布局電網的深入覆蓋。


千瓦科技公眾號
千瓦科技視頻號
用手機微信掃一掃
您所計算出的排碳量為: kg
為了抵消 您的碳足跡,需種樹
棵
